
撰文:EP编辑:circRNA
排版:Siuyee
研究背景
通过递送编码蛋白质的RNA,实现异位蛋白质功能是一种新的治疗策略。而环状RNA(circRNA)是一种最先进的延长RNA功能的策略。circRNA体外制备可以利用化学或酶连接方法,以及目前流行的利用I族内含子的RNA自剪接的circRNA形成策略。
基于RNA剪接的环化策略可以在体外和体内产生大量circRNA,但由于剪接需消耗一定RNA序列长度。尽管GTP和Mg2+在体外加速PIE剪接,但剪接后的小副产物RNA仍需要额外的去除步骤。
2024年8月4日,中国台湾国家卫生研究院余佳益研究团队在Nature Communications杂志在线发表研究论文:A cis-acting ligase ribozyme generates circular RNA in vitro for ectopic protein functioning。该研究利用系统筛选顺式连接酶核酶(RzL)体外合成circRNA,并针对合成的circRNA进行一系列验证表明,一个内部核糖体进入位点(IRES)使circRNA能够翻译,但两个顺式的IRES阻碍了翻译。加上特异的引导RNA,表达核糖核酸酶Cas13的circRNA显示出对抗相应RNA病毒的良好潜力,进一步拓宽了circRNA的应用。


一、PIE剪接策略合成RNase R抗性circRNA,可利用RT-PCR量化
首先,研究利用传统PIE策略建立circRNA的生产、鉴定和量化平台,但也留意到剪接反应中伴随小片段RNA副产物产生。(图1)
二、连接酶核酶(RzL)及其位于RNA 5 '和3 '端的底物,在体外自主催化RNA环化
接着,研究合成含有相同蛋白质翻译框,但两侧有RzL和底物序列的poR2载体,进行体外转录,并以RzL匹配的相应底物RNA (SUB)加尾,使线性RNA前体可直接自连接形成circRNA。为验证RzL介导RNA环化的有效性,研究添加polyA聚合酶,以便更好地可视化和评估高效的RNA环状化。
结果表明,没有添加RzL的RNA具有poly A,而添加RzL和SUB的大部分RNA不受影响。另一方面,研究利用RNase R处理,检测circRNA环化效率约为75-100%;PIE介导的环化效率约为50%以上,在热量和GTP增强的情况下达到75%以上。(图1)

图1 传统内含子-外显子(PIE)方法以及连接酶核酶(RzL)催化circRNA生成策略的建立。
三、RNA修饰影响RzL-SUB形成circRNA
研究表明低至1%的m6A或m5C修饰轻微影响circRNA的形成,用m6A替换所有的A完全阻断circRNA的形成,用m5C替换所有的C只轻微阻碍circRNA的形成。然而,m5C修饰的circRNA仍然无法表达蛋白质,这可能是因为m5C阻碍了翻译所需的IRES结构,或者是因为m5C介导的翻译抑制。
此外,RzL催化核心的两个核苷酸T和G替换为G和C的突变也几乎抑制了RzL的RNA连接活性。平末端PCR产物作为IVT模板时,T7 RNA聚合酶在3 '末端添加了一个外部的非模板核苷酸,会干扰RNA的环化。(图2)

图2 RNA修饰影响RzL催化circRNA形成。
四、具有两个IRES的circRNA会阻碍彼此的蛋白表达
研究发现在一个circRNA表达Fluc和GFP融合蛋白,或利用2a介导的核糖体跳跃分割FLuc和GFP序列,或在一个circRNA中用两个相同的IRES分别指导FLuc和GFP的翻译,表达的荧光及FLuc活性都不如两个circRNA分别表达的强,可能是外部IRES中的cis,而非trans阻碍了circRNA的翻译(图3)

图3 外部IRES中的cis,而非trans阻碍了circRNA的翻译。
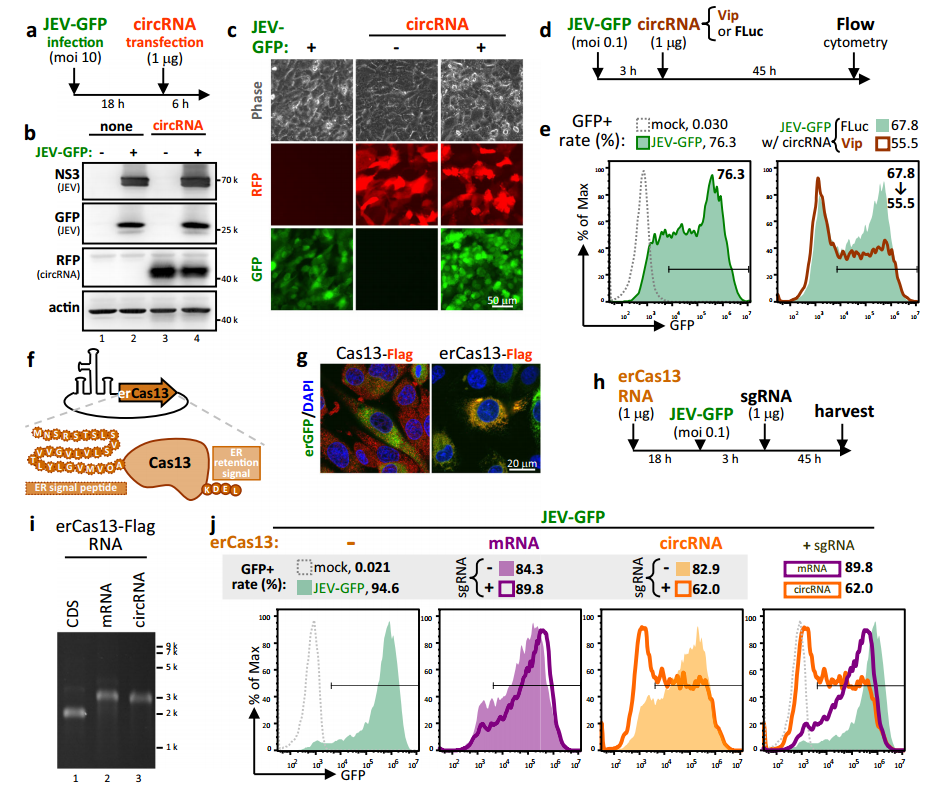
五、高翻译效率可能赋予circRNA抗病毒潜能
研究团队考虑到黄病毒(JEV)RNA可以复制并隐藏在ER相关膜结构中,通过circRNA表达修饰的Cas13以靶向ER (erCas13)。单独递送erCas13 circRNA显示出基础抗病毒活性,并利用GFP指示病毒的感染情况,未递送RNA组的GFP(+)率达到~81%时,erCas13 circRNA将病毒感染抑制至GFP(+)率低约63%。添加sgRNA, erCas13 circRNA可以进一步将病毒感染降低至~45% GFP(+)。转染erCas13线性mRNA或circRNA后,都持续表现出一定水平的抗病毒活性。然而,与mRNA相比,erCas13 circRNA翻译更多的erCas13,以帮助sgRNA获得更好的抗病毒活性。(图4)

图4 IRES驱动表达erCas13的circRNA可能对重组RNA病毒JEV-GFP具有抗病毒作用。
总结
研究通过系统筛选的顺式作用连接酶核酶(RzL)对单链RNA进行共价环化,研究最小化了RzL作用所需的RNA序列。RzL策略在体外转录(IVT)过程中招募了一个携带5'-三磷酸基团 (ppp)的RzL,并直接和自主地加入到3 '端相应的底物序列中。与GTP促进circRNA形成的剪接方法不同,RzL策略高度依赖于酶-底物RNA配对产生circRNA而没有副产物RNA。此外,团队研究了表达两种蛋白circRNA的翻译特性,并验证了编码Cas13 circRNA的抗RNA病毒潜能,这为circRNA在外源蛋白功能和应用方面的研究提供了重要信息。
原文链接
https://www.nature.com/articles/s41467-024-51044-y